ads/auto.txt

Ac To Dc Converter Rectifier Pdf

Ac Dc Converters Disassembling A Linear Power Supply Technical Articles

Ac Dc Converters Disassembling A Linear Power Supply Technical Articles

Pdf Ac Dc Ac Converter With Reduced Switches As Matrix Converter

Pdf Ac Dc Ac Converter With Reduced Switches As Matrix Converter

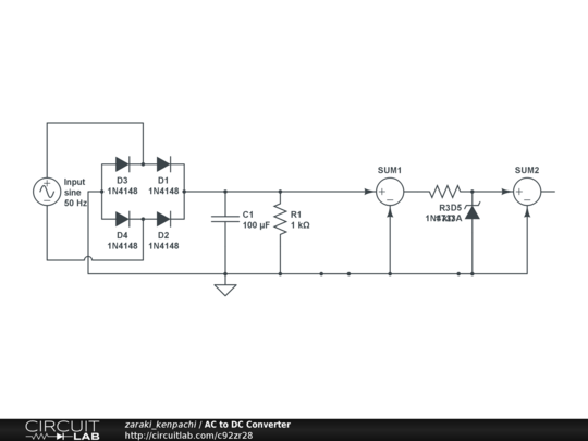
Ac To Dc Converter Circuitlab

Ac To Dc Converter Circuitlab

Pdf Analysis Of 12 Pulse Phase Control Ac Dc Converter

Pdf Analysis Of 12 Pulse Phase Control Ac Dc Converter

Pdf A Study Of Ac Dc Converter With Improved Power Factor And Low Harmonic Distortion

Pdf A Study Of Ac Dc Converter With Improved Power Factor And Low Harmonic Distortion

Pdf Analysis And Design Of Three Phase Ac To Dc Converters With High Power Factor And Near Optimum Feedforward

Pdf Analysis And Design Of Three Phase Ac To Dc Converters With High Power Factor And Near Optimum Feedforward

Pdf Analysis And Design Of Three Phase Ac To Dc Converters With High Power Factor And Near Optimum Feedforward

Ac to dc converter rectifierac to dc converter rectifier asnil elektro ft unp.

Ac to dc converter rectifier pdf. The input provided here is an alternating current. Note also that the converter is capable of operating in two quadrants. A p n junction diode conducts current only when it is forward biased. V v v v t d t m dc m 190 956 2 sin 1 0 s z z s s a r.

The first quadrant with positive output dc voltage and current rectifier operation with 0 90. Ac to dc converters. One is the traditional transformer based linear converter which uses a simple diode bridge capacitor voltage regulator simple diode bridge can be constructed either with single semiconductor device like db107 or with 4 independent diodes like 1n4007. There are mainly two types of converters widely used for ac dc conversation purpose.

The other type of converter is smps or switch mode power. They convert ac to dc in a number of industrial domestic agricultural and other applications. The process is known as rectification since it straightens the direction of current physically rectifiers take a number of forms including vacuum tube diodes wet chemical cells mercury arc valves stacks of copper. The same principle is made use of in a half wave rectifier to convert ac to dc.

Single phase half controlled bridge converter. Ac to dc converter namely rectifier is used for converting the 17v ac into dc and there are different types of rectifiers such as half wave full wave and bridge rectifiers. 12 4 2010 2 clasification of rectifier. Ac dc converters serve as rectifiers.

Operation and analysis of the three phase fully controlled bridge converter. Ac to dc converters. Ac dc converters figure 9 10 vd vs characteristic note that the fundamental input current waveform now lags the input voltage waveform by approximately. Rectifiers are used as stand alone units feeding single and multiple dc loads and as input stages of ac systems because of their virtually unlimited output power and fine controllability.

A rectifier is an electrical device that converts alternating current ac which periodically reverses direction to direct current dc which flows in only one direction. A single phase diode bridge rectifier has a purely resistive load of r 15 ohms and vs 300 sin 314 t and unity transformer ratio. Single phase uncontrolled rectifier. Ac to dc converters.

Find read and cite all the research you. This input voltage is stepped down using a transformer. This input voltage is stepped down using a. Determine a the efficiency b form factor c ripple factor d and d input power factor.

Operation and analysis of three phase half controlled converter. Pdf in particle accelerators rectifiers are used to convert the ac voltage into dc or low frequency ac to supply loads like magnets or klystrons. 12 4 2010 3 rectifier applications.

12v Dc Power Supply Without Transformer Power Supply Circuits

12v Dc Power Supply Without Transformer Power Supply Circuits

How To Convert 230v Ac To 12v Dc Quora

How To Convert 230v Ac To 12v Dc Quora

Pdf The High Efficiency Isolated Ac Dc Converter Using The Three Phase Interleaved Llc Resonant Converter Employing The Y Connected Rectifier

Pdf The High Efficiency Isolated Ac Dc Converter Using The Three Phase Interleaved Llc Resonant Converter Employing The Y Connected Rectifier

Power Supply Block Diagram Ac Dc Convertion Process Electronics Area

Power Supply Block Diagram Ac Dc Convertion Process Electronics Area

Pdf A New Ac Dc Converter Using Bridgeless Sepic

Pdf A New Ac Dc Converter Using Bridgeless Sepic

Pdf Power Factor Improvement Of An Ac Dc Converter Via Appropriate Spwm Technique

Pdf Power Factor Improvement Of An Ac Dc Converter Via Appropriate Spwm Technique

Schematic Diagram For A 6 Pulse Ac Dc Converter Configuration Download Scientific Diagram

Schematic Diagram For A 6 Pulse Ac Dc Converter Configuration Download Scientific Diagram

Single Phase Battery Charger Plexim

Single Phase Battery Charger Plexim

Pdf Single Phase Two Pulse Electronic Firing Circuit For Ac To Ac Or Ac To Dc Converter Circuits Applications

Pdf Single Phase Two Pulse Electronic Firing Circuit For Ac To Ac Or Ac To Dc Converter Circuits Applications

Pdf Line Input Ac To Dc Conversion And Filter Capacitor Design

Pdf Line Input Ac To Dc Conversion And Filter Capacitor Design

Pdf Ac Ac Converters For Ups

Pdf Ac Ac Converters For Ups

Pdf Single Phase Switch Mode Boost Rectifier An Improved Design Control Applied To Three Phase Ac Dc Converters To Power Up Telecommunication System

Pdf Single Phase Switch Mode Boost Rectifier An Improved Design Control Applied To Three Phase Ac Dc Converters To Power Up Telecommunication System

Pdf A Bidirectional Single Stage Ac Dc Converter With High Frequency Isolation Feasible To Dc Distributed Power Systems

Pdf A Bidirectional Single Stage Ac Dc Converter With High Frequency Isolation Feasible To Dc Distributed Power Systems

Pdf Ac Dc Dc Dc Converters For Dc Motor Drives Review Of Basic Topologies

Pdf Ac Dc Dc Dc Converters For Dc Motor Drives Review Of Basic Topologies

Source : pinterest.com